对顺序表以及双向链表的理解
图片来自于菜鸟教程
1.List 引入
1.什么是 List
在了解 ArrayList即顺序表 (Sequential List) 与 LinkedList即 双向链表 (Doubly Linked List) 之前,有必要先明 List是什么。
List 是一个接口,其继承自 Collection,类似可以理解为“合同”。它规定了所有子类需要具备的功能:索引访问 get(i)、插入元素 add、删除元素 remove 等功能。
List 与 ArrayList、LinkedList 的关系
List 首先是一个接口(可理解为合同),而 ArrayList、LinkedList 则是它的实现类(可理解为员工在合同下工作)。也就是说,ArrayList、LinkedList 两个类都需要重写 List 中的方法。
2.ArrayList 的理解
2.1 什么是 ArrayList
先从图片上引入对 ArrayList 的概念,其实就是数组

ArrayList 中文称为顺序表,
从物理意义上:它是用一段连续的物理内存(数组)来表达线性关系的。

从源码上看主要是这几个常量,包括容量,数组,实际大小usedSize…
2.2 ArrayList 的模拟实现
2.2.1 实现 MyArrayList 类
我们尝试模拟实现一下 ArrayList 的主要功能,定义一个 MyArrayList 类
具体代码可访问GitHub远程仓库
首先创建一个模拟 IList 接口,根据接口定义的方法以及 ArrayList 的源码去模拟实现MyArrayList 类
public interface IList { // 新增元素,默认在数组最后新增 public void add(int data); // 在 pos 位置新增元素 public void add(int pos, int data); // 判断数组是否已满 public boolean isFull(); // 判定是否包含某个元素 public boolean contains(int toFind); // 查找某个元素对应的位置 public int indexOf(int toFind); // 获取 pos 位置的元素 public int get(int pos); // 给 pos 位置的元素设为 value public void set(int pos, int value); //删除第一次出现的关键字key public void remove(int toRemove); // 获取顺序表长度 public int size() ; // 清空顺序表 public void clear(); // 打印顺序表,注意:该方法并不是顺序表中的方法,为了方便看测试结果给出的 public void display() ;}MyArrayList 类有以下变量及构造方法
public class MyArrayList implements IList{ public int[] array; public int usedSize; public static final int DEFAULT_CAPACITY = 10;
public MyArrayList(){ array = new int[DEFAULT_CAPACITY]; }}由于 ArrayList 官方源码是适配多种类型而使用泛型,我们为方便理解就从整型去创建。
其涉及的相关题目可以有 杨辉三角的实现,简单的洗牌算法参考源码,了解完之后就对 ArrayList 有初步理解了
2.3ArrayList 的局限性
由于 ArrayList 底层代码是一段连续空间,当在 ArrayList 任意位置插入或者删除元素时,就需要将后续元素整体往前或者往后搬移,时间复杂度为 O(n),效率较低。
3.链表 与 LinkedList
3.1 链表的概念
链表是物理存储结构上非连存储结构,数据元素的逻辑顺序是通过链表中的引用链接次序实现的。每个节点存储了当前节点的 value 以及对下一个节点的索引
其结构类似图中内容

实际中链表结构又是多样的:
- 单项或者双向
- 带头或者不带头
- 循环或者非循环
**无头单向非循环链表:**结构简单,一般不会单独用来存数据。实际中更多是作为其他数据结构的子结构,如哈希桶、图的邻接表等等。另外这种结构在笔试面试中出现很多。
因此我们以单向无头非循环链表举例。
3.2 链表的模拟实现
3.2.1 自创 MySingleList 类
实现的代码可访问该链接 -> 参考源码
我们同样可以实现上面的 IList 接口,其变量、内部类以及构造方法有以下
public class MySingleList implements IList{ // 创建整个链表中的各个节点(车厢) static class ListNode { public int val; public ListNode next; // 对下一个节点的索引 // 初始化各个节点 public ListNode(int val) { this.val = val; } } // 存储头节点引用(火车头) public ListNode head;}主要方法有头插法 addFirst()、尾插法 addLast()、任意位置插入 addIndex()、是否包含 contains()、删除节点 remove()等等
我们选部分了解:
头插法:

public void addFirst(int data) { ListNode node = new ListNode(data); node.next = this.head; this.head = node;}即在头节点前插入,时间复杂度为 O(1),而 ArrayList 中为 O(n)
尾插法:

public void addLast(int data) { ListNode node = new ListNode(data); if(this.head == null){ this.head = node; return; } ListNode cur = this.head; // cur.next != null可以走到倒数第二个节点 // 但最后一个节点地址可获取 while(cur.next != null){ cur = cur.next; } cur.next = node;}即在最后节点插入,注意最后节点的 next 必须置空
另外补充,官方在链表中增加新节点是默认使用尾插
删除节点:

@Override public void remove(int key) { if(this.head == null){ return; } if(this.head.val == key){ this.head = this.head.next; return; } // 创建当前节点cur ListNode cur = FindNodeBeforeKey(key); cur.next = cur.next.next; }
// 查找到删除节点前的一个节点 private ListNode FindNodeBeforeKey(int key){ // 创建当前节点 ListNode cur = this.head; // cur要每一个都走一遍 while(cur.next != null){ if(cur.next.val == key){ return cur; } cur = cur.next; } return null; }利用删除节点的前一节点访问到删除节点的 val 值去匹配 key,以及当前节点 cur 的 next 索引的修改
3.3 单链表相关的 OJ 面试题
-
删除链表中等于给定值 val 的所有节点。Leecode 移除链表元素
-
反转一个单链表。Leecode 反转一个单链表
-
给定一个带有头结点 head 的非空单链表,返回链表的中间结点。如果有两个中间结点,则返回第二个中间结点。Leecode 链表的中间节点
-
输入一个链表,输出该链表中倒数第k个结点。 Leecode 返回倒数第k个节点
-
将两个有序链表合并为一个新的有序链表并返回。新链表是通过拼接给定的两个链表的所有节点组成的。Leecode 合并两个有序链表
-
编写代码,以给定值x为基准将链表分割成两部分,所有小于x的结点排在大于或等于x的结点之前 。Leecode 分割链表
-
链表的回文结构。Leecode 回文链表
-
输入两个链表,找出它们的第一个公共结点。Leecode 相交链表
9.给定一个链表,判断链表中是否有环。Leecode 环形链表
尝试上面的 Oj 题后,相信你对链表有自己的见解了,以上 Oj 题我会同步发出题解文章
3.4 LinkedList 的结构
LinkedList 的底层是双向链表结构,由于链表没有将元素存储在连续的空间中,元素存储在单独的节点中,然后通过引用将节点连接起来了,因此在任意位置插入或者删除元素时,不需要搬移元素,效率比较高。
以下图片即为双向链表结构,包含了 val、prev 前驱、next 后驱以及 head 头指针和尾指针

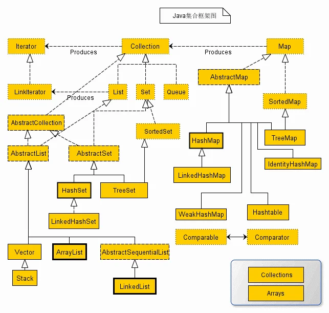
通过以下集合框架可以发现,LinkedList 也同样实现了 List 接口:

说明:
1.LinkedList 实现了 List 接口
2.LinkedList 的底层使用了双向链表
3.LinkedList 没有实现 RandomAccess 接口,因此 LinkedList 不支持随机访问
4.LinkedList 的任意位置插入和删除时效率比较高,时间复杂度为 O(1)
5.LinkedList 比较适合任意位置插入的场景
3.5 LinkedList 的模拟实现
3.5.1 实现 MyLinkedList 类
和 ArrayList、单向链表一样,同样实现 List 接口,在此我们就模拟实现 IList 接口
public class MyLinkedList implements IList { // 内部类-各个节点 class ListNode{ public int val; public ListNode prev; // 前驱 public ListNode next; // 后驱
public ListNode(int val) { this.val = val; } } public ListNode head; public ListNode last;}与链表类似,但删除时不再需要提前一个节点,我们可直接到要删除的节点位置
remove() - 删除方法:
@Overridepublic void remove(int key) { ListNode cur = head; while(cur != null){ if(cur.val == key){ //删除在开头 if(cur == head){ head = head.next; if (head != null) { // 情况 A: 至少还有两个节点,现在的 head 指向原第二个节点 head.prev = null; } else { // 情况 B: 原本只有一个节点,删完后 head 为 null // 必须同步清理 last last = null; } } else{ //删除在其他(中间、结尾) cur.prev.next = cur.next; if(cur.next == null){ last = last.prev; // 该情况为删除在结尾 } else{ cur.next.prev = cur.prev; } } return; } cur = cur.next; }}如代码中注释,删除位置首先分为两处—
- 开头、2. 中间和结尾
随后依次在分类讨论情况,其常用方法与 ArrayList 类似
3.6ArrayList、链表、LinkedList 关系
线性表 (Linear List) —— “我们要排成一队” (逻辑协议)
├── 顺序表 (Sequential List) —— “大家必须坐连排座” (底层是数组)
└── 链表 (Linked List) —— “大家随便坐,手拉手就行” (底层是节点)
├── 单向链表 —— “只知道后面是谁”
└── 双向链表 —— “既知道前面,也知道后面”
| 概念名称 | 属于什么 | 物理结构 | 在 Java 中的“肉身” |
|---|---|---|---|
| 顺序表 | 线性表的一种实现 | 连续数组 | <font style="color:rgb(68, 71, 70);">ArrayList</font> |
| 链表 | 线性表的一种实现 | 分散节点 + 指针 | <font style="color:rgb(68, 71, 70);">LinkedList</font> |
| 链表节点 | 链表的组成零件 | 包含数据和指针的对象 | <font style="color:rgb(68, 71, 70);">ListNode</font>类 |
以上是我关于Java的笔记分享
感谢你读到这里,这也是我学习路上的一个小小记录。希望以后回头看时,能看到自己的成长~
文章分享
如果这篇文章对你有帮助,欢迎分享给更多人!